第一步:认证前的准备工作和组件要求
在开始配置前,请确保您拥有以下条件:
- iMC 平台:确保iMC版本支持微信认证(通常PLAT 7.3 (E0706) 及以上版本支持良好)。需要安装以下核心组件:
- 智能部署监控代理:基础平台。
- UAM(用户接入管理):负责认证、授权、计费。
- EIA(EAD端点准入防御):通常与UAM一同部署,提供更丰富的接入策略。
- PSM(终端安全管理器):实现微信认证的关键组件,负责与微信服务器对接。
- 网络设备:华三的AC(无线控制器)和AP,设备软件版本需要支持微信认证功能,并能与iMAC正常联动(通常需要将iMC设置为RADIUS服务器)。
- 企业微信账号:您需要有一个已认证的企业微信企业号,并拥有企业微信管理员的权限。
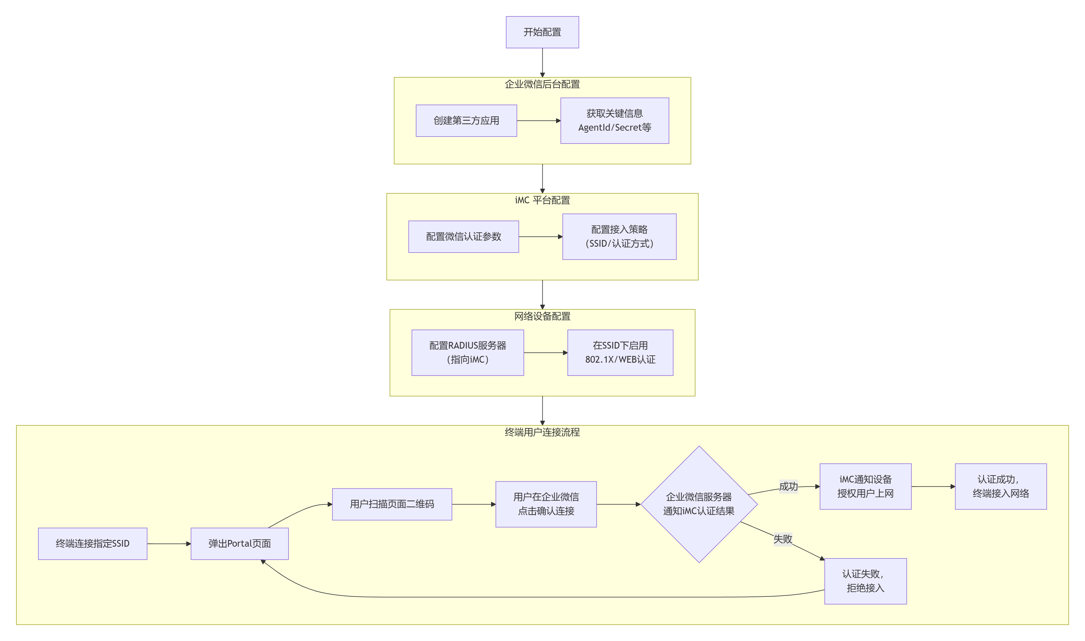
第二步:配置流程图
整个配置流程涉及企业微信后台、iMC平台和网络设备三方的配合,可以参考下图所示的协作关系与核心步骤:

好的,华三(H3C)的智能管理中心(iMC)确实支持与企业微信进行联动,实现便捷的微信连Wi-Fi认证。这是一种非常流行的访客认证方式,可以有效提升用户体验并便于营销推广。其核心原理是:
iMC 作为认证服务器,与企业微信的服务器进行通信,验证用户的企业微信身份,并授权其访问网络。下面为您梳理详细的流程和必要的组件。
第一步:认证前的准备工作和组件要求
在开始配置前,请确保您拥有以下条件:
- iMC 平台:确保iMC版本支持微信认证(通常PLAT 7.3 (E0706) 及以上版本支持良好)。需要安装以下核心组件:
- 智能部署监控代理:基础平台。
- UAM(用户接入管理):负责认证、授权、计费。
- EIA(EAD端点准入防御):通常与UAM一同部署,提供更丰富的接入策略。
- PSM(终端安全管理器):实现微信认证的关键组件,负责与微信服务器对接。
- 网络设备:华三的AC(无线控制器)和AP,设备软件版本需要支持微信认证功能,并能与iMAC正常联动(通常需要将iMC设置为RADIUS服务器)。
- 企业微信账号:您需要有一个已认证的企业微信企业号,并拥有企业微信管理员的权限。
第二步:配置流程图
整个配置流程涉及企业微信后台、iMC平台和网络设备三方的配合,可以参考下图所示的协作关系与核心步骤:
flowchart TD
A[开始配置] --> B(企业微信后台配置)
B --> C( iMC 平台配置 )
C --> D( 网络设备配置 )
D --> E( 终端用户连接流程 )
subgraph B [企业微信后台配置]
B1[创建第三方应用] --> B2[获取关键信息<br>AgentId/Secret等]
end
subgraph C [iMC 平台配置]
C1[配置微信认证参数] --> C2[配置接入策略<br>(SSID/认证方式)]
end
subgraph D [网络设备配置]
D1[配置RADIUS服务器<br>(指向iMC)] --> D2[在SSID下启用<br>802.1X/WEB认证]
end
subgraph E [终端用户连接流程]
E1[终端连接指定SSID] --> E2[弹出Portal页面]
E2 --> E3[用户扫描页面二维码]
E3 --> E4[用户在企业微信<br>点击确认连接]
E4 --> E5{企业微信服务器<br>通知iMC认证结果}
E5 -- 成功 --> E6[iMC通知设备<br>授权用户上网]
E5 -- 失败 --> E7[认证失败,<br>拒绝接入]
E6 --> E8[认证成功,<br>终端接入网络]
E7 --> E2
end
第三步:核心配置步骤详解
1. 企业微信后台配置
- 登录企业微信管理后台。
- 创建自定义应用:进入“应用管理” -> “应用” -> “创建应用”。上传应用logo,设置应用名称(如“公司Wi-Fi认证”),并设置可见范围。
- 获取关键信息:创建成功后,进入该应用详情页,记录以下信息,后续要在iMC中配置:
- AgentId:应用ID/AgentId。
- Secret:应用密钥/Secret。
- CorpId:在企业微信“我的企业” -> “企业信息”中可找到企业ID(CorpId)。
2. iMC 平台配置
暂无评论